Energistyrelsen
Selvbetjeningsportal med signeringsløsning til Energistyrelsen
Energistyrelsen er en offentlig myndighed under Klima-, Energi- og Forsyningsministeriet, der arbejder med en lang række opgaver under Danmarks energi- og forsyningssektor. Løbende reguleringer i lovgivningen på energiområdet har medført, at Energistyrelsen oplever en kontinuerlig stigning i sagsbehandlingsopgaver. Med udviklingen af den nye selvbetjeningsportal, har vi hjulpet med automatisering og effektivisering af disse, så Energistyrelsen kan give borgerne en mere effektiv service og selv fokusere på de opgaver, hvor det giver værdi at håndtere processen manuelt.

Brugercentreret designproces og løsning
Gennem en proces baseret på observationer, interviews og brugertest med de forskellige brugerprofiler (fra både netvirksomheder, servicevirksomheder, anlægsejere og applikationsadministrationer), udviklede vi en brugercentreret portal, der optimalt understøtter de relevante behov, brugsscenarier og -flows for hver af disse.For at sikre et konsistent og genkendeligt udtryk, bygger portalen på look and feel, samt UI-elementer fra Energistyrelsens interne medarbejderportal, dog tilrettet borgere uden daglig brug af systemet med et mere luftigt og guidende udtryk, der giver brugeren en intuitivt tilgængelig brugergrænseflade.



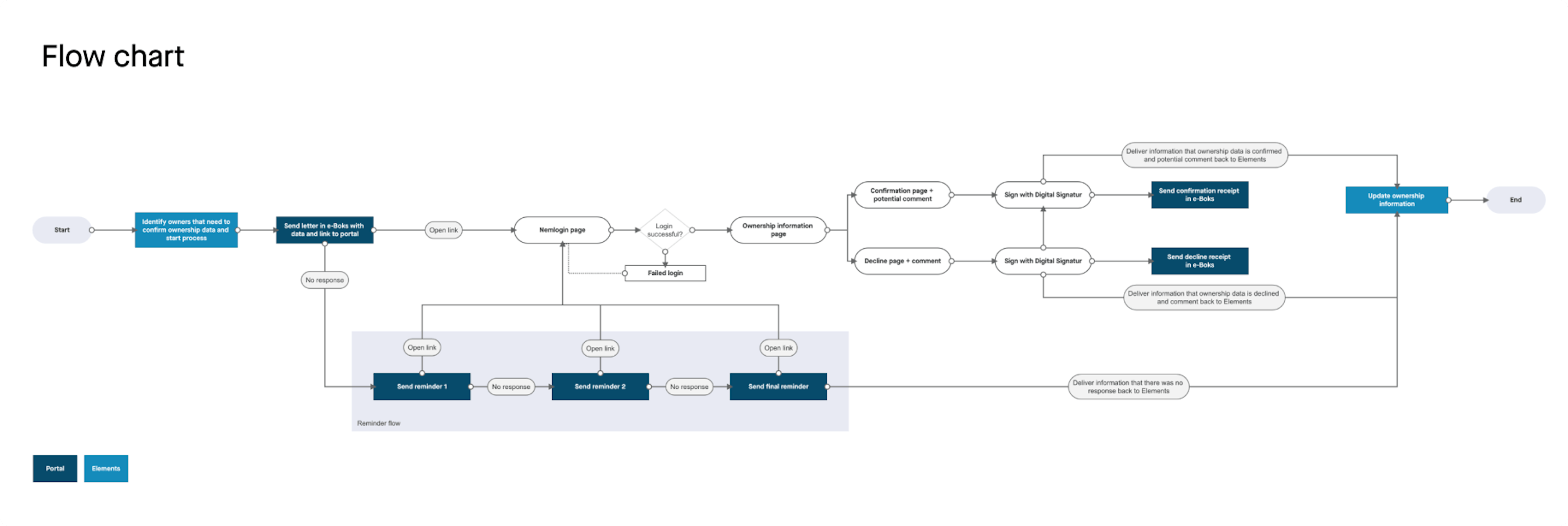
State of the art cloud løsning
Løsningen er bygget i Microsoft Azure, med en microservices arkitektur, udviklet i .NET Core og React.js i en afkoblet arkitektur, der gør det muligt at sikre en lynhurtig performance. Integration til MitID, CPR service, DAWA, KMD Elements og SendGrid. Løsningen indeholder en Umbraco instans til administration af eksterne brugere, tekster og konfiguration af portalen. Løsningen bliver løbende penetrationstestet for at verificere overholdelse af de påkrævede sikkerhedskrav, og er dermed kontinuerligt en state of the art-løsning.



Fortsat udvikling og samarbejde
Efter lancering varetager vi nu drift, support og videreudvikling af løsningen, håndteret af et dedikeret support af et team, der kender løsningen.

